Syscoin: The Road Ahead

The imminent release of Syscoin LUX will introduce the world’s first decentralized and native RC (regulatory compliance) token platform. Given the current "Wild West" nature of the blockchain ecosystem, regulatory compliance has become a necessity to token projects that wish to stand-out from the rest and be taken seriously. With global and jurisdictional regulators cracking down on aimless projects, false marketing, and widespread fraud, Syscoin is the platform that enables real, honest, and world-changing blockchain projects at the core level.

  • Syscoin LUX will allow both legacy (permissionless) and/or RC (permissioned) tokens to be created.
       
  • Compliance is enforced at consensus level for those projects that enable it and have existing rulesets and API's.
       
  • Syscoin LUX will feature brand new support for Non-Fungible Tokens (NFT's), both typical and fractional (divisible).
     

In the midst of all the private and public testnet activity, our devs remain engaged in cutting-edge research and development. Here’s the news.

Network-Enhanced Smart Contracts

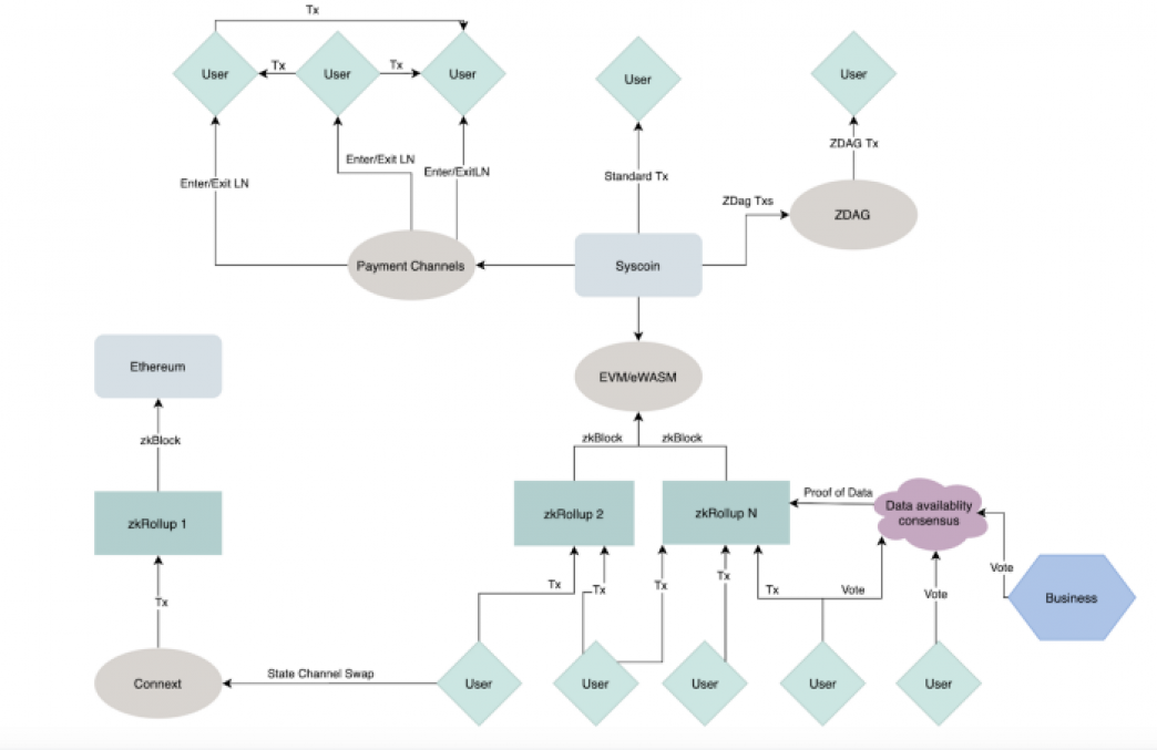
Jagdeep Sidhu, Syscoin Lead Core Developer and CTO of Blockchain Foundry, recently published a peer-reviewed paper entitledA Design For An Efficient Coordinated Financial Computing Platform”. The paper provides a roadmap for where blockchain is going next, and discusses what that means for Syscoin.

Neither Bitcoin nor Ethereum adequately serve the demands of current users. The world is evolving towards Smart Cities, IoT, and AI systems, and there is an increasingly widespread recognition of the importance of digital sovereignty. Combined, these factors will increase network demand, putting more pressure on today’s real innovators in the field. The world needs blockchain tech that is affordable, functional, and performant at scale without constraining users to unreasonable sacrifices and unproven L1 security.

The great news is the blockchain landscape is about to change rapidly and significantly in order to meet the demands of the future. Challenges that were once thought impossible are now within reach as a result of emerging advancements in cryptography, particularly in the area of Zero-Knowledge Proofs (ZKP).

In the coming year we will release what we’re currently calling Syscoin NEVM (Network-Enhanced Virtual Machine). This will not be your typical EVM blockchain. Our network will use parallel processing to enable projects to access much more processing power than Ethereum. Meaning bigger programs, more complex calculations, and thousands more simultaneous calculations, all executed at much lower fees than Ethereum.

 

  • Smart contracts that scale to an arbitrary number of transactions, on a blockchain that offers succinct proofs of one-time executions, verified in parallel, instead of requiring constant re-execution up/down stream
     
  • A decentralized cost model leading to a much more efficient gas fee market
     
  • Blockchain that is sublinear, consistent, fault tolerant, with interactive data availability
     
  • Generalized cross-chain interoperability that is trustless, flexible for integrating with many blockchains, and offers much lower overheads than SysEthereum v1
     
  • A coordinated platform that provides ideal characteristics for simple value transfer, store-of-value, and generalized computing, while maintaining separation of concerns and scalability
     
  • All secured by the most proven PoW network with the highest hashrate: Bitcoin, via merged mining

These capabilities go beyond the scope of Ethereum 2.0 and Bitcoin, leaving Syscoin well-placed to disrupt. Our community will be at the forefront to combine these cryptographic advancements into a newly designed computation-oriented blockchain that can also plug into our existing innovations, robust network, and security model. Syscoin will bring smart contract functionality into the future.

If you wish to convert your project to gain regulatory compliance or get prepared for NEVM, contact us – we are ready to work with you!

Stay up-to-date with the latest news and developments

Be among the first and best informed about our advancing ecosystem.

Feb 25, 2021 by Syscoin Foundation, SMT